Giunta Regionale Lazio Sedex

Images for Giunta Regionale Lazio Sedex

Politics of Lazio - Wikipedia, image size:1649x1101
Politics of Lazio - Wikipedia
image size: 1649x1101
Lazio Region: from the full names in the Giunta to the installation of the  Council, here are the next 30 days of Rocca, image size:2500x1667
Lazio Region: from the full names in the Giunta to the installation of the Council, here are the next 30 days of Rocca
image size: 2500x1667
Lazio, vertice di maggioranza a Villa Mondragone. Rocca si ricandida per il  2028: \, image size:2560x1706
Lazio, vertice di maggioranza a Villa Mondragone. Rocca si ricandida per il 2028: \
image size: 2560x1706
Rifiuti, la Regione Lazio investe 60 milioni per l'economia circolare -  Latina Oggi, image size:1920x1277
Rifiuti, la Regione Lazio investe 60 milioni per l'economia circolare - Latina Oggi
image size: 1920x1277
OC] Suicides rate in Italian regions : r/dataisbeautiful, image size:3076x3436
OC] Suicides rate in Italian regions : r/dataisbeautiful
image size: 3076x3436
Budget-Friendly Dinner Recipe: Pasta with Peas and Guanciale for €5, image size:1080x1920
Budget-Friendly Dinner Recipe: Pasta with Peas and Guanciale for €5
image size: 1080x1920
Regione Lazio (@RegioneLazio) / Posts / X, image size:675x1200
Regione Lazio (@RegioneLazio) / Posts / X
image size: 675x1200
Peregrine Falcon Born on the Roof of the Council, Lazio Region Opens a  Contest to Give a Name to the Little One - Agenzia Nova, image size:1920x1080
Peregrine Falcon Born on the Roof of the Council, Lazio Region Opens a Contest to Give a Name to the Little One - Agenzia Nova
image size: 1920x1080
The dispersal of domestic cats from North Africa to Europe around 2000  years ago | Science, image size:3662x1304
The dispersal of domestic cats from North Africa to Europe around 2000 years ago | Science
image size: 3662x1304
The volatilome signatures of Plasmodium falciparum parasites during the  intraerythrocytic development cycle in vitro under exposure to artemisinin  drug | Scientific Reports, image size:2000x1256
The volatilome signatures of Plasmodium falciparum parasites during the intraerythrocytic development cycle in vitro under exposure to artemisinin drug | Scientific Reports
image size: 2000x1256
CONCORSO 15 DIRIGENTI REGIONE LAZIO: RICORSO AL TAR PER L'AMMISSIONE ALLE  PROVE SCRITTE – Studio Legale Avvocato Antonio De Angelis, image size:1080x1080
CONCORSO 15 DIRIGENTI REGIONE LAZIO: RICORSO AL TAR PER L'AMMISSIONE ALLE PROVE SCRITTE – Studio Legale Avvocato Antonio De Angelis
image size: 1080x1080
Seismotectonic role of transversal structures in the Plio-Quaternary  evolution of the external Marche Apennines (Italy) | Journal of the  Geological Society, image size:2835x3015
Seismotectonic role of transversal structures in the Plio-Quaternary evolution of the external Marche Apennines (Italy) | Journal of the Geological Society
image size: 2835x3015
Two Neighborhoods, One Name: A Study, image size:1200x757
Two Neighborhoods, One Name: A Study
image size: 1200x757
Telemedicine During COVID-19 Pandemic: Lesson Learned from the Lazio Region  Infectious Diseases and Emergency Department Network | Journal of Medical  Systems, image size:3069x2013
Telemedicine During COVID-19 Pandemic: Lesson Learned from the Lazio Region Infectious Diseases and Emergency Department Network | Journal of Medical Systems
image size: 3069x2013
Sustainable Development of an Inland Area: The Case of Bisaccia (Avellino,  Southern Italy), a Town Suspended Between Natural Disasters and Modern  Re-Construction[v1] | Preprints.org, image size:1200x1731
Sustainable Development of an Inland Area: The Case of Bisaccia (Avellino, Southern Italy), a Town Suspended Between Natural Disasters and Modern Re-Construction[v1] | Preprints.org
image size: 1200x1731
acta apostolicae sedis commentarium officiale, image size:1200x1639
acta apostolicae sedis commentarium officiale
image size: 1200x1639
Violence against women in North-East Piedmont, Italy: a cross-sectional  study on patients accessing the emergency department (2017–2020) |  International Journal of Legal Medicine, image size:1338x1576
Violence against women in North-East Piedmont, Italy: a cross-sectional study on patients accessing the emergency department (2017–2020) | International Journal of Legal Medicine
image size: 1338x1576
2021-22 Serie A Team Map : r/soccer, image size:2314x2986
2021-22 Serie A Team Map : r/soccer
image size: 2314x2986
Sustainable Development of an Inland Area: The Case of Bisaccia (Avellino,  Southern Italy), a Town Suspended Between Natural Disasters and Modern  Re-Construction[v1] | Preprints.org, image size:1200x784
Sustainable Development of an Inland Area: The Case of Bisaccia (Avellino, Southern Italy), a Town Suspended Between Natural Disasters and Modern Re-Construction[v1] | Preprints.org
image size: 1200x784
Contingency Planning and Early Crisis Management: Italy and the COVID-19  Pandemic | Public Organization Review, image size:1200x1410
Contingency Planning and Early Crisis Management: Italy and the COVID-19 Pandemic | Public Organization Review
image size: 1200x1410
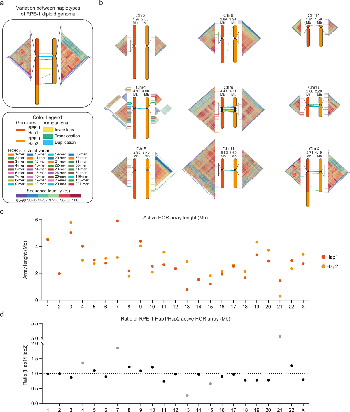
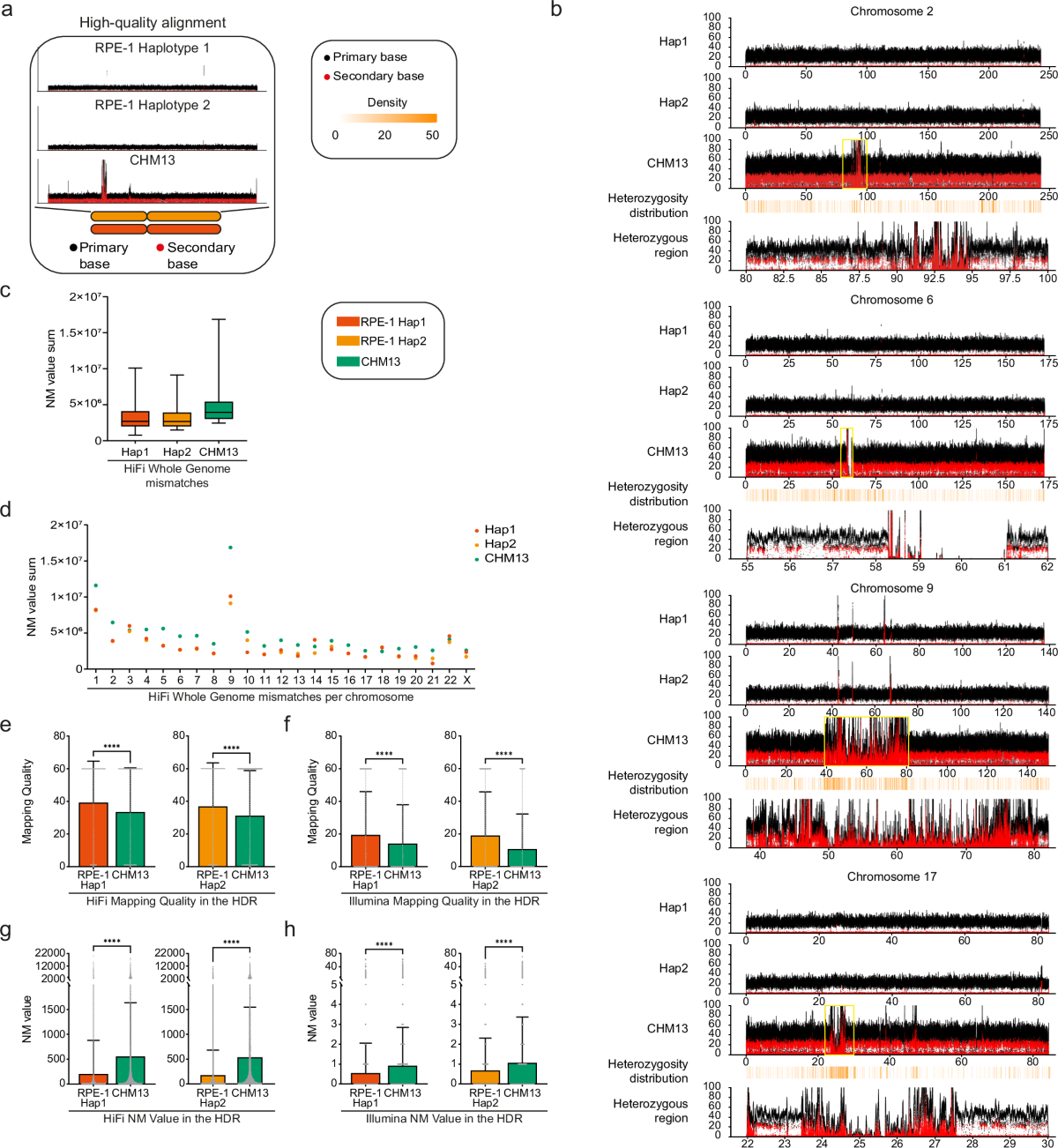
Cell line-matched reference enables high-precision functional genomics |  Nature Communications, image size:5659x3706
Cell line-matched reference enables high-precision functional genomics | Nature Communications
image size: 5659x3706
The Historiography of Jesuits in the Italian Peninsula and Islands before  the Suppression, image size:2933x2815
The Historiography of Jesuits in the Italian Peninsula and Islands before the Suppression
image size: 2933x2815
Ten years of containing small hive beetles in Southern Italy, image size:1200x800
Ten years of containing small hive beetles in Southern Italy
image size: 1200x800
Sustainable Development of an Inland Area: The Case of Bisaccia (Avellino,  Southern Italy), a Town Suspended Between Natural Disasters and Modern  Re-Construction[v1] | Preprints.org, image size:1200x801
Sustainable Development of an Inland Area: The Case of Bisaccia (Avellino, Southern Italy), a Town Suspended Between Natural Disasters and Modern Re-Construction[v1] | Preprints.org
image size: 1200x801
Ten years of containing small hive beetles in Southern Italy, image size:3098x1581
Ten years of containing small hive beetles in Southern Italy
image size: 3098x1581
VinVero Wines \u0026 Spirits Delivery Menu | Order Online | 393 Grand St New  York | Grubhub, image size:2160x3840
VinVero Wines \u0026 Spirits Delivery Menu | Order Online | 393 Grand St New York | Grubhub
image size: 2160x3840
Frontiers | Preliminary validation of a brief PROM assessing psychological  distress in patients with malignant mesothelioma: The mesothelioma  psychological distress tool—Patients, image size:1600x1200
Frontiers | Preliminary validation of a brief PROM assessing psychological distress in patients with malignant mesothelioma: The mesothelioma psychological distress tool—Patients
image size: 1600x1200
Sustainable Development of an Inland Area: The Case of Bisaccia (Avellino,  Southern Italy), a Town Suspended Between Natural Disasters and Modern  Re-Construction[v1] | Preprints.org, image size:3800x1949
Sustainable Development of an Inland Area: The Case of Bisaccia (Avellino, Southern Italy), a Town Suspended Between Natural Disasters and Modern Re-Construction[v1] | Preprints.org
image size: 3800x1949
Understanding Limited Traffic Zones (ZTL) in Italy, image size:1200x891
Understanding Limited Traffic Zones (ZTL) in Italy
image size: 1200x891
Wildfire Peer Review report Italy 2024, image size:2627x3311
Wildfire Peer Review report Italy 2024
image size: 2627x3311
Wildfire Peer Review report Italy 2024, image size:1300x956
Wildfire Peer Review report Italy 2024
image size: 1300x956
Civita Arbëreshë (2025) – Best of TikTok, Instagram \u0026 Reddit Travel Guide, image size:1920x1080
Civita Arbëreshë (2025) – Best of TikTok, Instagram \u0026 Reddit Travel Guide
image size: 1920x1080
Cost Analysis of the FreeStyle Libre Systems in People with Type 2 Diabetes  Mellitus on Basal Insulin with Poor Glycemic Control: A Spanish Perspective  | Diabetes Technology \u0026 Therapeutics, image size:1200x1302
Cost Analysis of the FreeStyle Libre Systems in People with Type 2 Diabetes Mellitus on Basal Insulin with Poor Glycemic Control: A Spanish Perspective | Diabetes Technology \u0026 Therapeutics
image size: 1200x1302
Spatial Dynamics Regarding Geographical Concentration of Economic  Activities. Italian NUTS-3 Analysis | Applied Spatial Analysis and Policy, image size:2128x1264
Spatial Dynamics Regarding Geographical Concentration of Economic Activities. Italian NUTS-3 Analysis | Applied Spatial Analysis and Policy
image size: 2128x1264
Sustainable Development of an Inland Area: The Case of Bisaccia (Avellino,  Southern Italy), a Town Suspended Between Natural Disasters and Modern  Re-Construction[v1] | Preprints.org, image size:1200x2077
Sustainable Development of an Inland Area: The Case of Bisaccia (Avellino, Southern Italy), a Town Suspended Between Natural Disasters and Modern Re-Construction[v1] | Preprints.org
image size: 1200x2077
Raffaele fitto hi-res stock photography and images - Alamy, image size:1200x900
Raffaele fitto hi-res stock photography and images - Alamy
image size: 1200x900
Bitter taste of kiwis: Indian fruit pickers in Italy allege abuse |  Migration | Al Jazeera, image size:1750x3076
Bitter taste of kiwis: Indian fruit pickers in Italy allege abuse | Migration | Al Jazeera
image size: 1750x3076
Cell line-matched reference enables high-precision functional genomics |  Nature Communications, image size:1200x750
Cell line-matched reference enables high-precision functional genomics | Nature Communications
image size: 1200x750
Monitoring the community use of antibiotics in Italy within the National  Action Plan on antimicrobial resistance - Cangini - 2021 - British Journal  of Clinical Pharmacology - Wiley Online Library, image size:2073x2739
Monitoring the community use of antibiotics in Italy within the National Action Plan on antimicrobial resistance - Cangini - 2021 - British Journal of Clinical Pharmacology - Wiley Online Library
image size: 2073x2739
Frequency of Biological Drug Use in Older Patients with Immune-Mediated  Inflammatory Diseases: Results from the Large-Scale Italian VALORE  Distributed Database Network | BioDrugs, image size:1200x1015
Frequency of Biological Drug Use in Older Patients with Immune-Mediated Inflammatory Diseases: Results from the Large-Scale Italian VALORE Distributed Database Network | BioDrugs
image size: 1200x1015
Best 5-Star Hotels In Rome. Our Picks Of Luxury Resorts - Rome Actually, image size:1600x1131
Best 5-Star Hotels In Rome. Our Picks Of Luxury Resorts - Rome Actually
image size: 1600x1131
Is it time for a new global classification of multiple sclerosis? - Journal  of the Neurological Sciences, image size:768x1024
Is it time for a new global classification of multiple sclerosis? - Journal of the Neurological Sciences
image size: 768x1024
GdS: 'Green light for San Siro' - two major developments boost Milan and  Inter's stadium hopes, image size:2850x2140
GdS: 'Green light for San Siro' - two major developments boost Milan and Inter's stadium hopes
image size: 2850x2140
Sustainable Development of an Inland Area: The Case of Bisaccia (Avellino,  Southern Italy), a Town Suspended Between Natural Disasters and Modern  Re-Construction[v1] | Preprints.org, image size:2464x1665
Sustainable Development of an Inland Area: The Case of Bisaccia (Avellino, Southern Italy), a Town Suspended Between Natural Disasters and Modern Re-Construction[v1] | Preprints.org
image size: 2464x1665
Spatial Dynamics Regarding Geographical Concentration of Economic  Activities. Italian NUTS-3 Analysis | Applied Spatial Analysis and Policy, image size:1024x912
Spatial Dynamics Regarding Geographical Concentration of Economic Activities. Italian NUTS-3 Analysis | Applied Spatial Analysis and Policy
image size: 1024x912
Your Guide to the Different Regions in Italy |, image size:1080x1920
Your Guide to the Different Regions in Italy |
image size: 1080x1920
Beyond Rome: Brescia and the Difficult Heritage of Italian Fascism - Nick  Carter, 2024, image size:1600x1071
Beyond Rome: Brescia and the Difficult Heritage of Italian Fascism - Nick Carter, 2024
image size: 1600x1071
Sustainable Development of an Inland Area: The Case of Bisaccia (Avellino,  Southern Italy), a Town Suspended Between Natural Disasters and Modern  Re-Construction[v1] | Preprints.org, image size:800x1002
Sustainable Development of an Inland Area: The Case of Bisaccia (Avellino, Southern Italy), a Town Suspended Between Natural Disasters and Modern Re-Construction[v1] | Preprints.org
image size: 800x1002
Participants of the 2026 Parade – Rome Parade, image size:2200x1464
Participants of the 2026 Parade – Rome Parade
image size: 2200x1464
Two Weeks of Training Progress in Cycling, image size:900x1200
Two Weeks of Training Progress in Cycling
image size: 900x1200
Our Global Movement - Slow Food, image size:768x1024
Our Global Movement - Slow Food
image size: 768x1024
Your Guide to the Different Regions in Italy |, image size:807x1069
Your Guide to the Different Regions in Italy |
image size: 807x1069
A Persian Wedding in Noto, Sicily - The Lane, image size:5120x3840
A Persian Wedding in Noto, Sicily - The Lane
image size: 5120x3840
17 Best Things To Do In Assisi Italy, image size:1652x2048
17 Best Things To Do In Assisi Italy
image size: 1652x2048
Participants of the 2026 Parade – Rome Parade, image size:791x1007
Participants of the 2026 Parade – Rome Parade
image size: 791x1007
Structural and sedimentary origin of the Gargano - Pelagosa gateway and  impact on sedimentary evolution during the Messinian Salinity Crisis -  ScienceDirect, image size:1200x1701
Structural and sedimentary origin of the Gargano - Pelagosa gateway and impact on sedimentary evolution during the Messinian Salinity Crisis - ScienceDirect
image size: 1200x1701
Convivia - Slow Food, image size:720x1280
Convivia - Slow Food
image size: 720x1280
Welcome from the Chair, image size:940x1207
Welcome from the Chair
image size: 940x1207
Trieste | Familypedia | Fandom, image size:1696x2048
Trieste | Familypedia | Fandom
image size: 1696x2048
RASSEGNA STAMPA PAESEUROPA, image size:768x1024
RASSEGNA STAMPA PAESEUROPA
image size: 768x1024
Scienza e Tecnica Lattiero Casearia n. 5 Ottobre 2023, image size:791x1007
Scienza e Tecnica Lattiero Casearia n. 5 Ottobre 2023
image size: 791x1007
Rassegna del 19-07-22, image size:835x1053
Rassegna del 19-07-22
image size: 835x1053
Untitled, image size:909x1126
Untitled
image size: 909x1126
Sommario Rassegna Stampa, image size:1600x1066
Sommario Rassegna Stampa
image size: 1600x1066
Sommario Rassegna Stampa, image size:1200x1701
Sommario Rassegna Stampa
image size: 1200x1701
L'Espresso 44 by BFCMedia - Issuu, image size:900x1200
L'Espresso 44 by BFCMedia - Issuu
image size: 900x1200

Random Photos