リン・シェイ・ヤング

Images for リン・シェイ・ヤング

Lin Shaye - Wikipedia, image size:1460x2190
Lin Shaye - Wikipedia
image size: 1460x2190
今日は、1943年10月12日生まれのアメリカの女優リン・シェイの81歳の誕生日です。 50年にわたるキャリアの中で、シェイは100以上の長編映画に出演した。  Shayeは、1984年のA Nightmare on Elm  StreetやInsidious映画シリーズ(2010-2023)など、様々なホラー映画に出演した ..., image size:1080x1440
今日は、1943年10月12日生まれのアメリカの女優リン・シェイの81歳の誕生日です。 50年にわたるキャリアの中で、シェイは100以上の長編映画に出演した。 Shayeは、1984年のA Nightmare on Elm StreetやInsidious映画シリーズ(2010-2023)など、様々なホラー映画に出演した ...
image size: 1080x1440
#stitch with @𝚜𝚑𝚊𝚢 Treat this like a one-minute posing exercise at  home! When you’re going through this exercise, really focus on how you FEEL  vs. what you look like. Watch me and let me be your ..., image size:1440x1662
#stitch with @𝚜𝚑𝚊𝚢 Treat this like a one-minute posing exercise at home! When you’re going through this exercise, really focus on how you FEEL vs. what you look like. Watch me and let me be your ...
image size: 1440x1662
ランドセルカバー】りんさま専用 リンくん❤様専用 カラーラ ランドセルカバー】りんさま専用, image size:1931x1189
ランドセルカバー】りんさま専用 リンくん❤様専用 カラーラ ランドセルカバー】りんさま専用
image size: 1931x1189
Our family is going through an incredibly difficult time. My nephew, Daniel  Layug, is currently in the ICU in critical condition after having a diving  accident where he had to be rescued, image size:720x1280
Our family is going through an incredibly difficult time. My nephew, Daniel Layug, is currently in the ICU in critical condition after having a diving accident where he had to be rescued
image size: 720x1280
Maddie ボディスーツ 女性用 - 伸縮性 ワークアウト ボディスーツ - 超快適 ジム ボディスーツ, image size:1280x670
Maddie ボディスーツ 女性用 - 伸縮性 ワークアウト ボディスーツ - 超快適 ジム ボディスーツ
image size: 1280x670
The Possession at Gladstone Manor' Starring Barbara Crampton \u0026 Lin Shaye -  Now Filming! - iHorror, image size:1080x1350
The Possession at Gladstone Manor' Starring Barbara Crampton \u0026 Lin Shaye - Now Filming! - iHorror
image size: 1080x1350
you walked away with my secrets in your back pocket❤️\u200d🩹… #musica  #musicaltheatre #songwriting #songwriter #breakupsong #indie, image size:1500x1800
you walked away with my secrets in your back pocket❤️\u200d🩹… #musica #musicaltheatre #songwriting #songwriter #breakupsong #indie
image size: 1500x1800
Shay Mitchell Launches Skincare Line for Children, image size:1280x720
Shay Mitchell Launches Skincare Line for Children
image size: 1280x720
Behind the Scenes: @\u0026 Juliet's Broadway Costume Magic, image size:1080x1920
Behind the Scenes: @\u0026 Juliet's Broadway Costume Magic
image size: 1080x1920
LAMI 】 LAMI プラス 電子タバコ (本体) VAPE 400mAh シーシャ 持ち運び 水蒸気タバコ 加熱式タバコ 禁 LAMI プライム  電子タバコ (本体) シーシャ 禁煙グッズ VAPE 持ち運び 携帯用 禁煙サポート 簡単操作 水蒸気タバコ 加熱式タバコ POD 400mAh  使い捨て電子タバコ ..., image size:1080x1920
LAMI 】 LAMI プラス 電子タバコ (本体) VAPE 400mAh シーシャ 持ち運び 水蒸気タバコ 加熱式タバコ 禁 LAMI プライム 電子タバコ (本体) シーシャ 禁煙グッズ VAPE 持ち運び 携帯用 禁煙サポート 簡単操作 水蒸気タバコ 加熱式タバコ POD 400mAh 使い捨て電子タバコ ...
image size: 1080x1920
2018 Panini NBA 節約 Prizm Shai Gilgeous-Alexander Tri Color RC シェイ・ギルジャス=アレクサンダー  クリッパーズ, image size:2160x1048
2018 Panini NBA 節約 Prizm Shai Gilgeous-Alexander Tri Color RC シェイ・ギルジャス=アレクサンダー クリッパーズ
image size: 2160x1048
Sarah Michelle Gellar and Freddie Prinze Jr.'s Relationship Timeline, image size:1186x1701
Sarah Michelle Gellar and Freddie Prinze Jr.'s Relationship Timeline
image size: 1186x1701
Understanding My Asian Heritage and Cosplay Journey, image size:900x900
Understanding My Asian Heritage and Cosplay Journey
image size: 900x900
momo様専用 ノンジー ブラ L シェイディングブルー パイルペタルピンク DRMETHOD Nongy ノンジー ノンワイヤーブラ ブラジャー  ショーツ Nongy_Set DRMETHOD Nongy ノンジー ノンワイヤーブラ ブラジャー ショーツ Nongy_Set DRMETHOD  Nongy ノンジー ノンワイヤーブラ ..., image size:900x1200
momo様専用 ノンジー ブラ L シェイディングブルー パイルペタルピンク DRMETHOD Nongy ノンジー ノンワイヤーブラ ブラジャー ショーツ Nongy_Set DRMETHOD Nongy ノンジー ノンワイヤーブラ ブラジャー ショーツ Nongy_Set DRMETHOD Nongy ノンジー ノンワイヤーブラ ...
image size: 900x1200
Ginger kitty adopted by matching girl, image size:2000x1600
Ginger kitty adopted by matching girl
image size: 2000x1600
Maddie Jane Chooses Team Chance on The Voice, image size:1005x1461
Maddie Jane Chooses Team Chance on The Voice
image size: 1005x1461
🫠 | snacks | TikTok, image size:1080x1080
🫠 | snacks | TikTok
image size: 1080x1080
This is tomorrow! Calling all of our young bakers out there: Join our ROCK  Elementary group on Tuesday, December 16th, at 6:30pm ET for our virtual  Gingerbread Decorating Event!  https://us06web.zoom.us/meeting/register/jc1MSuahTn-qLCPtWEjaVw#/registration, image size:1000x1000
This is tomorrow! Calling all of our young bakers out there: Join our ROCK Elementary group on Tuesday, December 16th, at 6:30pm ET for our virtual Gingerbread Decorating Event! https://us06web.zoom.us/meeting/register/jc1MSuahTn-qLCPtWEjaVw#/registration
image size: 1000x1000
エゴン・シーレ 限定 ポスター フレーム入り ほおずきの実のある自画像 エゴン・シーレ(ポスター)|, image size:1246x1464
エゴン・シーレ 限定 ポスター フレーム入り ほおずきの実のある自画像 エゴン・シーレ(ポスター)|
image size: 1246x1464
FIBA: Will Marine Johannès and host France advance out of Group B? | Swish  Appeal, image size:1080x1920
FIBA: Will Marine Johannès and host France advance out of Group B? | Swish Appeal
image size: 1080x1920
エゴン・シーレ 限定 ポスター フレーム入り ほおずきの実のある自画像 ぶら美】エゴン・シーレ, image size:1233x1764
エゴン・シーレ 限定 ポスター フレーム入り ほおずきの実のある自画像 ぶら美】エゴン・シーレ
image size: 1233x1764
誰か他に、Superman 2025を見ててこんな気持ちになった人いる?もしそうじゃなかったら、Superman  2025ってあなたの好きなやつを思い出させた? : r/comicbookmovies, image size:1080x1350
誰か他に、Superman 2025を見ててこんな気持ちになった人いる?もしそうじゃなかったら、Superman 2025ってあなたの好きなやつを思い出させた? : r/comicbookmovies
image size: 1080x1350
ソフィー・カニンガムは今シーズンの残り試合を欠場します : r/wnba, image size:817x1080
ソフィー・カニンガムは今シーズンの残り試合を欠場します : r/wnba
image size: 817x1080
Rin | Yu-Gi-Oh! Wiki | Fandom, image size:3660x3640
Rin | Yu-Gi-Oh! Wiki | Fandom
image size: 3660x3640
Eiko Shuri - Las Vegas Here I Come [1976 Japan Original] (LP) – Light'n Up  Records, image size:1440x1792
Eiko Shuri - Las Vegas Here I Come [1976 Japan Original] (LP) – Light'n Up Records
image size: 1440x1792
lauren \u003c3 (@laurendonzis) • Instagram photos and videos, image size:1716x1440
lauren \u003c3 (@laurendonzis) • Instagram photos and videos
image size: 1716x1440
ジェイミー・リー・カーティス - Wikipedia, image size:1200x1200
ジェイミー・リー・カーティス - Wikipedia
image size: 1200x1200
aecibzoレディースダブルスチールボーン入りコルセット頑丈ウエストトレーナーシェイパー カラー: ホワイト  aecibzoレディースダブルスチールボーン入りコルセット頑丈ウエストトレーナーシェイパー カラー: ブラック  aecibzoレディースダブルスチールボーン入り ..., image size:1290x1609
aecibzoレディースダブルスチールボーン入りコルセット頑丈ウエストトレーナーシェイパー カラー: ホワイト aecibzoレディースダブルスチールボーン入りコルセット頑丈ウエストトレーナーシェイパー カラー: ブラック aecibzoレディースダブルスチールボーン入り ...
image size: 1290x1609
レブロン ジェームズ NBA スターティングラインナップ シリーズ1 6インチ, image size:1106x1675
レブロン ジェームズ NBA スターティングラインナップ シリーズ1 6インチ
image size: 1106x1675
YA 本が Netflix に登場 TBR | San Jose Public Library, image size:1200x672
YA 本が Netflix に登場 TBR | San Jose Public Library
image size: 1200x672
Elyce Lin-Gracey (@elyce_on_ice) • Instagram photos and videos, image size:1200x1200
Elyce Lin-Gracey (@elyce_on_ice) • Instagram photos and videos
image size: 1200x1200
NJ | Turning NJ Girls into Barbie Girls – Nana Jacqueline, image size:1440x1918
NJ | Turning NJ Girls into Barbie Girls – Nana Jacqueline
image size: 1440x1918
Electrico Liang Wern Fook (梁文福) Ming Bridges (乔毓明 ... - MDA, image size:2268x4032
Electrico Liang Wern Fook (梁文福) Ming Bridges (乔毓明 ... - MDA
image size: 2268x4032
lauren \u003c3 (@laurendonzis) • Instagram photos and videos, image size:1040x1394
lauren \u003c3 (@laurendonzis) • Instagram photos and videos
image size: 1040x1394
Polar Rescue (2022) - News - IMDb, image size:1079x1080
Polar Rescue (2022) - News - IMDb
image size: 1079x1080
Temple Hill Symphony Concert Program - TempleHill.org, image size:1400x970
Temple Hill Symphony Concert Program - TempleHill.org
image size: 1400x970
Emmerdale star Natalie Ann Jamieson on supporting the Toon - Newcastle  United, image size:1440x1920
Emmerdale star Natalie Ann Jamieson on supporting the Toon - Newcastle United
image size: 1440x1920
トニー・シェイ - Wikipedia, image size:1800x1000
トニー・シェイ - Wikipedia
image size: 1800x1000
Eiko Shuri - Las Vegas Here I Come [1976 Japan Original] (LP) – Light'n Up  Records, image size:1200x1701
Eiko Shuri - Las Vegas Here I Come [1976 Japan Original] (LP) – Light'n Up Records
image size: 1200x1701
甲斐谷忍☆集英社☆ヤングジャンプ・コミックス☆LIAR GAME☆戸田恵梨香&, image size:2048x1802
甲斐谷忍☆集英社☆ヤングジャンプ・コミックス☆LIAR GAME☆戸田恵梨香&
image size: 2048x1802
lauren \u003c3 (@laurendonzis) • Instagram photos and videos, image size:1440x1918
lauren \u003c3 (@laurendonzis) • Instagram photos and videos
image size: 1440x1918
ROBEdeFLEURS Glossy ミニドレス ROBE de FLEURS Glossy ミニドレス水色xs, image size:1000x1399
ROBEdeFLEURS Glossy ミニドレス ROBE de FLEURS Glossy ミニドレス水色xs
image size: 1000x1399
NJ | Turning NJ Girls into Barbie Girls – Nana Jacqueline, image size:1242x1920
NJ | Turning NJ Girls into Barbie Girls – Nana Jacqueline
image size: 1242x1920
中国ドラマ 上陽賦(じょうようふ)~運命の王妃~ DVD1~34全巻セット, image size:1600x900
中国ドラマ 上陽賦(じょうようふ)~運命の王妃~ DVD1~34全巻セット
image size: 1600x900
誰か他に、Superman 2025を見ててこんな気持ちになった人いる?もしそうじゃなかったら、Superman  2025ってあなたの好きなやつを思い出させた? : r/comicbookmovies, image size:2336x3504
誰か他に、Superman 2025を見ててこんな気持ちになった人いる?もしそうじゃなかったら、Superman 2025ってあなたの好きなやつを思い出させた? : r/comicbookmovies
image size: 2336x3504
A Record of Buddhistic Kingdoms, by Fa-Hien—A Project Gutenberg eBook, image size:1200x1200
A Record of Buddhistic Kingdoms, by Fa-Hien—A Project Gutenberg eBook
image size: 1200x1200
Shin Lim - Wikipedia, image size:1200x927
Shin Lim - Wikipedia
image size: 1200x927
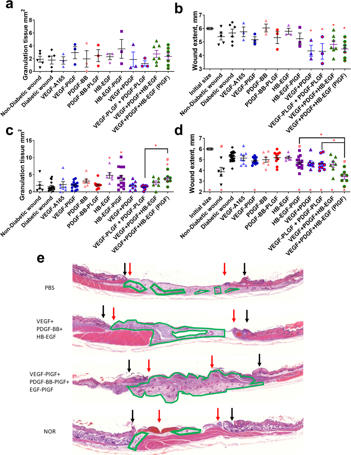
VEGF-A, PDGF-BB and HB-EGF engineered for promiscuous super affinity to the  extracellular matrix improve wound healing in a model of type 1 diabetes |  npj Regenerative Medicine, image size:1179x1178
VEGF-A, PDGF-BB and HB-EGF engineered for promiscuous super affinity to the extracellular matrix improve wound healing in a model of type 1 diabetes | npj Regenerative Medicine
image size: 1179x1178
BECK ベック RIN リン 7人のシェイクスピア 全巻 送料無料 漫画 7人のシェイクスピア, image size:819x1080
BECK ベック RIN リン 7人のシェイクスピア 全巻 送料無料 漫画 7人のシェイクスピア
image size: 819x1080
AI Artwork AI Art | PixAI, image size:1800x1000
AI Artwork AI Art | PixAI
image size: 1800x1000
LP 台湾阿里山森林鉄道 野鳥の山と伝説的蒸気機関車シェイ, image size:1080x1080
LP 台湾阿里山森林鉄道 野鳥の山と伝説的蒸気機関車シェイ
image size: 1080x1080
EBK Lil Play, image size:1170x1006
EBK Lil Play
image size: 1170x1006
DVD】映画『トゥームレイダー2』 - メルカリ, image size:2050x2700
DVD】映画『トゥームレイダー2』 - メルカリ
image size: 2050x2700
Elyce Lin-Gracey (@elyce_on_ice) • Instagram photos and videos, image size:3264x3006
Elyce Lin-Gracey (@elyce_on_ice) • Instagram photos and videos
image size: 3264x3006
NJ | Turning NJ Girls into Barbie Girls – Nana Jacqueline, image size:1200x1554
NJ | Turning NJ Girls into Barbie Girls – Nana Jacqueline
image size: 1200x1554
ONE Friday Fights 121 - ONE Championship – 格闘技の本拠地, image size:1000x803
ONE Friday Fights 121 - ONE Championship – 格闘技の本拠地
image size: 1000x803
BECK ベック RIN リン 7人のシェイクスピア 全巻 送料無料 漫画 7人のシェイクスピア, image size:768x1024
BECK ベック RIN リン 7人のシェイクスピア 全巻 送料無料 漫画 7人のシェイクスピア
image size: 768x1024
アーティスト, image size:1200x1130
アーティスト
image size: 1200x1130
Rin Tohsaka AI Art | PixAI, image size:1400x583
Rin Tohsaka AI Art | PixAI
image size: 1400x583
映画『インシディアス』時系列順・公開順は?全シリーズ見れる配信サービスは?, image size:1477x1108
映画『インシディアス』時系列順・公開順は?全シリーズ見れる配信サービスは?
image size: 1477x1108
Meet Me: Your New Friend in the Lemon8 Community!, image size:1440x1920
Meet Me: Your New Friend in the Lemon8 Community!
image size: 1440x1920
Sherman Lim, Aelynn, Jaspers Lai, JJ Neo \u0026 more headline TGIF Music, image size:2268x4032
Sherman Lim, Aelynn, Jaspers Lai, JJ Neo \u0026 more headline TGIF Music
image size: 2268x4032
Taipei Air Station: Alishan Forest Railway in the late 1950s - Updated 6  Jan 2017, image size:1800x1000
Taipei Air Station: Alishan Forest Railway in the late 1950s - Updated 6 Jan 2017
image size: 1800x1000
たっちゃん😜ELFE (@tacchan800207) / Posts and Replies / X, image size:1014x1473
たっちゃん😜ELFE (@tacchan800207) / Posts and Replies / X
image size: 1014x1473
Lin Ke | Assassin's Creed Wiki Fanon Wiki | Fandom, image size:1536x1024
Lin Ke | Assassin's Creed Wiki Fanon Wiki | Fandom
image size: 1536x1024
松田好花日向坂46 loveyourself! HMV 直筆サインポストカード 日向坂46 松田好花 直筆サイン入りポストカード HMV 松田好花日, image size:1080x1080
松田好花日向坂46 loveyourself! HMV 直筆サインポストカード 日向坂46 松田好花 直筆サイン入りポストカード HMV 松田好花日
image size: 1080x1080
凛様専用 1セット りん様専用15点セット!! 凛様専用 1セット, image size:2378x2379
凛様専用 1セット りん様専用15点セット!! 凛様専用 1セット
image size: 2378x2379
UPRISING TOKYO 2023丨日程・放送予定・ライブ配信・男子・女子・選手一覧, image size:1920x1080
UPRISING TOKYO 2023丨日程・放送予定・ライブ配信・男子・女子・選手一覧
image size: 1920x1080
All 5 Theatrically Released Lego Movies, Ranked, image size:1024x1024
All 5 Theatrically Released Lego Movies, Ranked
image size: 1024x1024
ホラーゲーム『クアリー ~悪夢のサマーキャンプ』発表、6月10日発売へ。キャンプの惨劇、誰が生き延びるのかはプレイヤーの選択次第 - AUTOMATON, image size:1200x779
ホラーゲーム『クアリー ~悪夢のサマーキャンプ』発表、6月10日発売へ。キャンプの惨劇、誰が生き延びるのかはプレイヤーの選択次第 - AUTOMATON
image size: 1200x779
Shine on Me 6 [movie] - video Dailymotion, image size:960x1280
Shine on Me 6 [movie] - video Dailymotion
image size: 960x1280
タンザニア大統領、CNOOC、Total CEOに信仰の民が呼びかけ:地元のEACOP反対派への嫌がらせをやめろ, image size:1920x1080
タンザニア大統領、CNOOC、Total CEOに信仰の民が呼びかけ:地元のEACOP反対派への嫌がらせをやめろ
image size: 1920x1080
Exploring the Unique Spiritual Journey at Jokhang Temple, image size:2048x1366
Exploring the Unique Spiritual Journey at Jokhang Temple
image size: 2048x1366
Living - Volume 8.2 by NMG Network - Issuu, image size:1600x1269
Living - Volume 8.2 by NMG Network - Issuu
image size: 1600x1269
ホラーゲーム『クアリー ~悪夢のサマーキャンプ』発表、6月10日発売へ。キャンプの惨劇、誰が生き延びるのかはプレイヤーの選択次第 - AUTOMATON, image size:857x1200
ホラーゲーム『クアリー ~悪夢のサマーキャンプ』発表、6月10日発売へ。キャンプの惨劇、誰が生き延びるのかはプレイヤーの選択次第 - AUTOMATON
image size: 857x1200
7月リリースの洋楽新曲を振り返ろう!|ワーナーミュージック・ジャパン洋楽, image size:720x1280
7月リリースの洋楽新曲を振り返ろう!|ワーナーミュージック・ジャパン洋楽
image size: 720x1280
Hale - 12 by NMG Network - Issuu, image size:2245x4000
Hale - 12 by NMG Network - Issuu
image size: 2245x4000
敬愛します中林牧師を偲んで / In Loving Memory of Pastor Yoshiro Nakabayashi – IJCC, image size:1000x991
敬愛します中林牧師を偲んで / In Loving Memory of Pastor Yoshiro Nakabayashi – IJCC
image size: 1000x991
FIBA: Will Marine Johannès and host France advance out of Group B? | Swish  Appeal, image size:810x1080
FIBA: Will Marine Johannès and host France advance out of Group B? | Swish Appeal
image size: 810x1080
Palm XIV by NMG Network - Issuu, image size:2440x1372
Palm XIV by NMG Network - Issuu
image size: 2440x1372
00's LeBlanc NISSAN 350Z GILDAN Tee size L 日産 フェアレディZ Tシャツ Z33, image size:1200x700
00's LeBlanc NISSAN 350Z GILDAN Tee size L 日産 フェアレディZ Tシャツ Z33
image size: 1200x700
ジョディ・ピコー著『Change of Heart』 | 現代小説 ドラマ 宗教書 | ベストセラー小説 ブックマーク 読者 読書家 ギフト 愛書家  - Etsy 日本, image size:1280x720
ジョディ・ピコー著『Change of Heart』 | 現代小説 ドラマ 宗教書 | ベストセラー小説 ブックマーク 読者 読書家 ギフト 愛書家 - Etsy 日本
image size: 1280x720
FIBA: Will Marine Johannès and host France advance out of Group B? | Swish  Appeal, image size:2580x1080
FIBA: Will Marine Johannès and host France advance out of Group B? | Swish Appeal
image size: 2580x1080
羽生結弦さん オリジナルマドラー Yuzuru Hanyu - #破滅への使者 (messenger to destruction/ Dark, image size:2560x1024
羽生結弦さん オリジナルマドラー Yuzuru Hanyu - #破滅への使者 (messenger to destruction/ Dark
image size: 2560x1024
Zumba comes back to Town Square | Local | baytownsun.com, image size:1440x1920
Zumba comes back to Town Square | Local | baytownsun.com
image size: 1440x1920

Random Photos